ホーム > 健康・福祉 > 障害者福祉 > 障害福祉全般 > サービス提供事業者の皆様へ > 令和7年度(6月補正)鹿児島県障害福祉サービス事業所等物価高騰対策支援事業について
更新日:2025年8月12日
ここから本文です。
本県では,光熱費の高騰等で,国が定める公定価格等により運営を行っている障害福祉サービス事業所等に大きな影響が生じ,厳しい経営環境を強いられていることから,利用者に安心・安全で質の高いサービスを継続して提供し,安定的な運営が行えるよう,LPガス使用に係る経費の価格高騰分の一部を支援するために給付金を支給することとしました。
令和7年度(6月補正)鹿児島県障害福祉サービス事業所等物価高騰対策支援事業実施要綱(PDF:95KB)
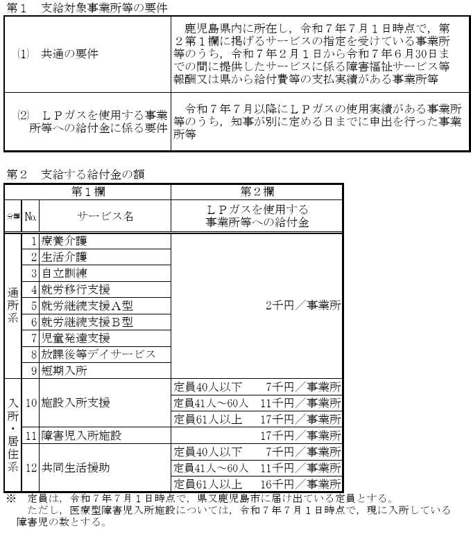
支給対象となる障害福祉サービス事業所等の要件及び給付金の支給額は下表のとおりです。
注1令和7年7月1日時点で,休止中の事業所等は対象となりません。
注2鹿児島県外に所在する事業所等については,本給付金の対象外となります。
別表(令和7年度(6月補正)鹿児島県障害福祉サービス事業所等物価高騰対策支援事業実施要綱)

原則として,鹿児島県国民健康保険団体連合会に登録されている口座(以下「登録口座」という)に給付金を振り込みます。
支給対象事業所に該当する障害福祉サービス事業所等は,(1)支給対象事業所等申出書及び必要書類を提出してください。(事業所の状況によって,必要書類が異なります。下表で御確認ください。)
また,登録口座以外の口座へ振込を希望する場合には,期限までに(2)振込口座変更届出書を提出してください。

支給対象障害福祉サービス事業所等(以下「事業所等」という。)の要件を満たしているにもかかわらず,給付金を辞退する場合は,(3)受給辞退届出書を提出してください。
メールで以下まで御提出ください。
メール提出先:uketsuke-shisetsu◎pref.kagoshima.lg.jp(◎を@に書き換えてください。)
鹿児島県保健福祉部障害福祉課施設支援係物価高騰対策支援担当あて
メール件名は「(事業所名)物価高騰対策支援申出」としてください。
注Excelファイルのまま御提出ください。
令和7年9月12日(金曜日)
(1)支給対象事業所等であるのに,給付金の「支給通知」が届かない場合は,下記問合せ先に連絡してください。
(2)複数の事業所等を運営している法人等は,給付金の対象となる事業所等分を取りまとめの上,申請を行ってください。
質問の前にこちらのQ&Aを御確認ください。
令和7年度(6月補正)鹿児島県障害福祉サービス事業所等物価高騰対策支援事業Q&A(PDF:369KB)
質問については,メールにより提出先に記載のメールアドレスへお願いします。
よくあるご質問
このページに関するお問い合わせ
より良いウェブサイトにするためにみなさまのご意見をお聞かせください