ホーム > くらし・環境 > 環境政策 > 環境白書 > 平成30年環境白書概要版 > 鹿児島県の環境政策
更新日:2026年2月26日
ここから本文です。
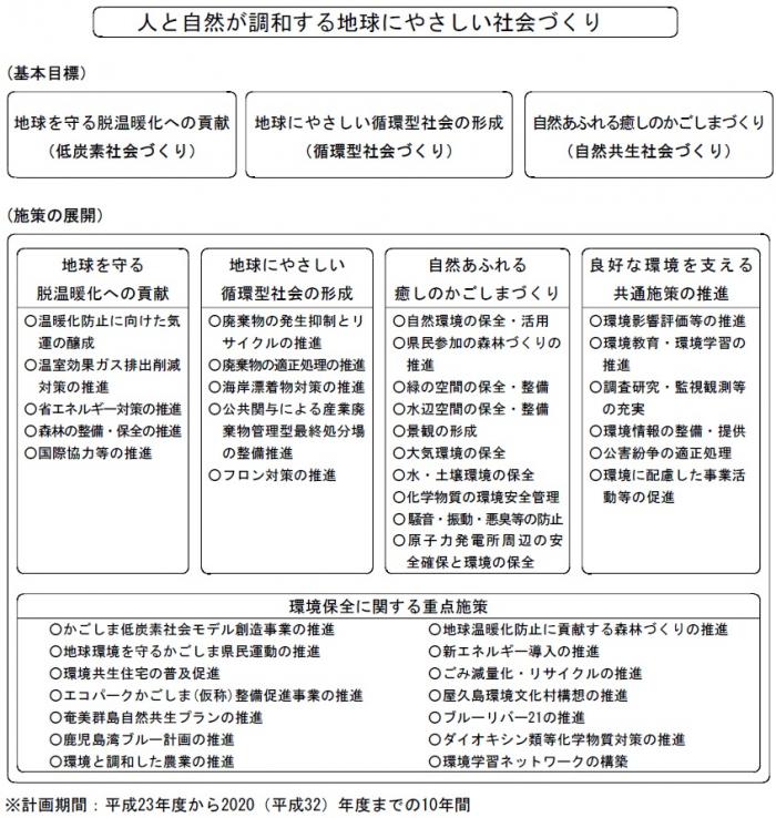
生活排水等による水質汚濁や廃棄物等,あるいは地球温暖化等の地球環境問題等の環境問題に適切に対処するためには,従来の事業者に対する規制的手法だけでは対応が困難であり,ライフスタイルや社会経済活動全体が環境に配慮されたものとなるよう県民,事業者,行政がそれぞれの立場,役割に応じて,自主的積極的に取り組むことが必要です。
このため,県民,事業者,行政それぞれの責務を明らかにするとともに,公害の防止,自然環境の保全,地球環境の保全などに関する各種施策を推進するに当たっての基本理念や基本方針を定めた「環境基本条例」を制定するとともに,本条例に基づき,本県環境行政の基本目標と環境保全施策の基本的方向を明らかにした「鹿児島県環境基本計画」を策定し「人と自然が共生する環境にやさしい社会の実現」に向け,各種の施策相互の連携を図りながら,総合的に施策を展開しています。

よくあるご質問
このページに関するお問い合わせ
より良いウェブサイトにするためにみなさまのご意見をお聞かせください