更新日:2024年5月9日
ここから本文です。
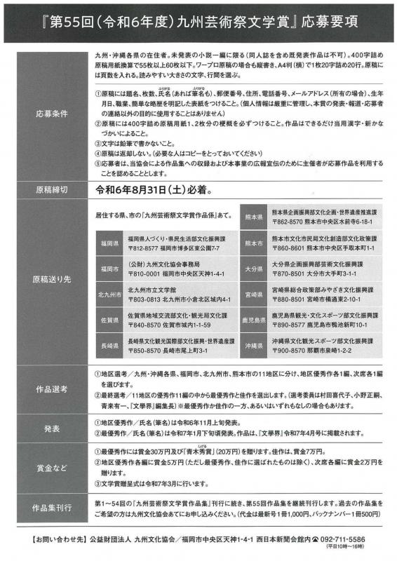
「第54回九州芸術祭文学賞」の作品(小説)を募集します。


下記に記載の「応募要項」を御覧の上,奮って御応募ください。皆様の力作をお待ちしております。
「第55回九州芸術祭文学賞」チラシ・応募要項(PDF:611KB)
九州・沖縄各県の在住者
小説(未発表作品一編に限る。同人誌を含め,既発表作品は不可。)
令和6年8月31日(土曜日)必着
〒890-8577鹿児島市鴨池新町10番1号
鹿児島県観光・文化スポーツ部文化振興課文化企画係「九州芸術祭文学賞作品係」
電話099-286-2537(直通)
九州・沖縄各県,福岡市,北九州市,熊本市の11地区に分けて選考が行われます。
各地区の優秀作11編の中から最優秀作1編が選ばれます。最優秀作品は,『文學界』令和7年4月号に掲載されます。
詳細は,下記の応募要項を御覧ください。また,過去の受賞作品集を御希望の方は,(公財)九州文化協会へお申し込みください。
「第55回九州芸術祭文学賞」チラシ・応募要項(PDF:611KB)
(公財)九州文化協会,九州・沖縄各県,福岡市,北九州市,熊本市
よくあるご質問
このページに関するお問い合わせ
より良いウェブサイトにするためにみなさまのご意見をお聞かせください